4月7日31省份新增确诊及无症状感染者情况,含病例详情国家卫健委:7日31省份新增“1540+22561”〖壹〗、截至4月7日24时,31个省(自治区、直辖市)和新疆生产建...
作者 admin 发布的文章
韩国疫情严重程度如何?会对全球产生哪些影响?韩国的疫情会严重到什么程度?总结韩国疫情严重程度呈阶段性波动:高峰期感染与死亡激增、医疗系统承压、社会经济受限;平稳期因疫苗接种与防控措施,新增病例下降、活动......
全国大学生职业生涯规划大赛取消报名方法及操作步骤全国大学生职业生涯规划大赛如何取消报名【壹】、按照的指引进行撤销报名。要撤销全国大学生职业规划大赛的报名,首先需要访问该比赛的。在上,使用自己的个人账户。后...
乌鲁木齐疫情情况及木才厂疫情现状、防控要求20200827-乌鲁木齐疫情第四十三天 〖A〗、年8月27日是乌鲁木齐疫情第四十三天,当日新增确诊病例和无症状感染者均为0例,新增治愈出院17例确诊病例和6例无症状感染者...
防疫宣传海报及手抄报画法,还有疫情面试加分技巧全知道2021年防疫宣传海报-一张关于防疫的手抄报手抄报简单又好看1、诺如病毒手抄报怎么画介绍如下:首先在画面顶部中间的位置画出我们的标题“诺如病毒”,然后再标题两......
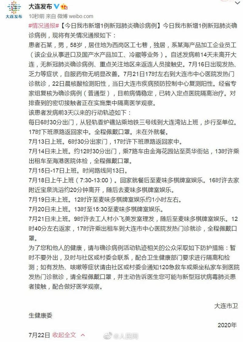
辽宁大连新增1例本土确诊病例,这些细节值得注意辽宁大连新增1例本土确诊病例:有些值得注意的细节辽宁大连新增1例本土确诊病例,值得注意的细节如下:病毒狡猾,考验精准防疫能力:大连长时间未出现本土确诊病例...
上海去嘉兴最新政策:行程信息填写、车辆通行及防疫要求上海去嘉兴最新政策〖壹〗、填写行程信息:在详细页面中,按要求填写以下内容:出发地:输入“上海”,并选取具体区县(如浦东...
17号24时是几点?答案是晚上十二点,关乎日期变更与时间周期17号24时是指的几点 号24时是指的晚上十二点。以下是详细解释:时间点的定义:24时,也被称为零点,代表了一天的结束和新一天的开始。这是时间计量上的一个关...
多地取消全员核酸,民众期待自由如厕,核酸政策调整引关注你支持多地取消全员核酸吗? 〖A〗、多地已取消全员核酸检测的实践自二十条措施发布后,全国多地迅速调整政策:安徽省太湖县:11月11日宣布停止县域全员核酸检测。...
迪拜七日游费用多少?跟团游与自由行价格大揭秘迪拜七日游多少钱? 去迪拜七日游的总费用可能在5000-10000元人民币左右。具体费用受多种因素影响,以下是详细分析: 跟团游费用 价格范围:跟团游的价格大约在4500-...









